Power Electronics

Switching Mode Power Supplies

Year 3 — Sem 2 Power Electronics PSIM

An in-depth study of DC-DC converter topologies with a focus on the flyback converter. Progressed from theoretical foundations through PSIM simulation to physical hardware testing, including hand-winding magnetic components in the lab.

Topics Covered

  • PWM control principles and duty cycle theory
  • Flyback converter operation: energy storage, transformer turns ratio, CCM vs DCM
  • Continuous and discontinuous conduction mode analysis
  • Output voltage regulation under varying load
  • UCC2804 current-mode PWM controller IC
  • Transformer core selection and winding techniques

Lab Breakdown

Lab 1 — SMPS Fundamentals Introduction to switched-mode topologies, duty cycle calculations, and basic converter theory.
Lab 2 — Flyback Converter Simulation Built and simulated a flyback converter in PSIM. Analysed primary/secondary diode currents, output voltage, and switching waveforms.
Lab 3 — Hardware Testing Measured flyback converter behaviour on the lab bench using an oscilloscope. Captured waveforms at 20V and 40V input across load conditions from no-load to 100% (25%, 50%, 80%, 100%). Quantified regulation performance and switching transients.
Lab 4 — Magnetic Component Winding Physically wound a flyback transformer on an E-core using copper wire. Connected to the test circuit and validated with oscilloscope probes.
Lab 5 — Controller IC Integration Extended the flyback simulation to incorporate the UCC2804 PWM controller IC for closed-loop regulation and current-mode control.

Tools Used

PSIM Oscilloscope (Lab) UCC2804 IC

Electrical Conversion

Year 4 — Sem 1 Power Electronics PSIM • Hardware Lab

A deep study of controlled AC-DC rectification using thyristors (SCRs) and DC-DC conversion using buck converters. Combined extensive PSIM simulation with hands-on hardware lab work, capturing hundreds of oscilloscope waveforms across varying firing angles, load configurations, and operating conditions.

Topics Covered

  • Thyristor (SCR) operation and firing angle control
  • Single-phase half-wave and full-wave controlled rectifiers
  • Three-phase full-wave controlled rectifiers
  • Effect of firing angle (0°–210°) on output voltage
  • R, RL, and capacitor output filter load types
  • Source impedance and commutation notch effects
  • Input harmonic analysis and Total Harmonic Distortion (THD)
  • Thyristor latching and holding current behaviour
  • Buck converter with R, RL, LC loads at varying duty cycles
  • Back-EMF motor load modelling

Lab Breakdown

Lab 3 — Hardware Thyristor Rectifier Live lab using a Keysight DSO-X 3024A oscilloscope. Captured four-channel waveforms (supply voltage, rectified output, load current, capacitor voltage) for single-phase and three-phase circuits across multiple firing angles and load types. Also measured input harmonic spectra using the oscilloscope's FFT function.
Lab 4 — PSIM Rectifier Simulation Reproduced single-phase half/full wave and three-phase full wave rectifier circuits in PSIM. Systematically varied firing angle, load type (R, RL, capacitor), source impedance, and thyristor latching resistance. Performed FFT/THD analysis on simulated waveforms. Extended to back-EMF motor load modelling.
Lab 5 — Buck Converter Simulation Simulated a buck (step-down) DC-DC converter in PSIM at duty cycles from 0–100% with three load types: resistive, RL, and LC filter. Analysed inductor voltage waveforms and boundary conduction behaviour.

Tools Used

PSIM Keysight DSO-X 3024A FFT / THD Analysis

Electrical Plant

Year 3 — Sem 1 Power Systems MATLAB / Simulink

Introduction to large-scale electrical plant equipment and power systems, including transformers, motors, and generators. Practical simulation work used MATLAB and Simulink to model and analyse machine behaviour.

Topics Covered

  • Power transformer equivalent circuits and efficiency analysis
  • Induction motors: equivalent circuit, torque-speed characteristics
  • Synchronous generators: phasor analysis, regulation
  • Three-phase power system fundamentals
  • Per-unit system analysis

Lab Work

Lab 2 — MATLAB/Simulink Machine Modelling Developed Simulink models to simulate electrical machine behaviour. Analysed transient response, load changes, and steady-state performance using simulation data.

Tools Used

MATLAB Simulink

Electronics & Circuits

Electronic Circuits 2

Year 4 — Sem 2 Analogue Electronics Multisim

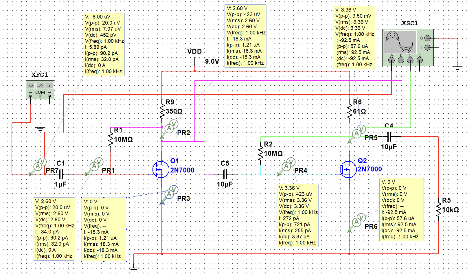
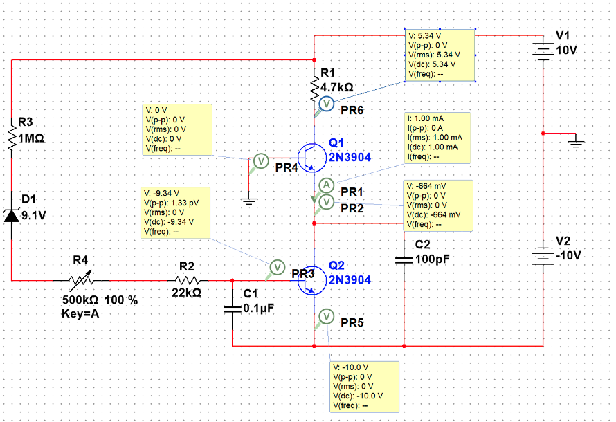
Advanced analogue circuit design and analysis covering MOSFET characterisation, current mirror circuits, and differential amplifier design. Lab work combined physical hardware measurements with simulation, and assignments required independent circuit design and analysis.

Topics Covered

  • MOSFET output characteristics: Id vs Vds at multiple Vgs bias points
  • Saturation and triode region operation
  • Current source circuits and current mirror topologies
  • Differential amplifier transfer characteristics and common-mode rejection
  • Small-signal models and AC analysis
  • Amplifier biasing and operating point stability

Lab Breakdown

Lab 1 — MOSFET Characterisation Experimentally measured Id vs Vds curves at Vgs = 1V, 1.5V, 2V, and 2.5V. Plotted characteristic curves showing triode-to-saturation transition and confirmed theoretical behaviour.
Lab 2 — Current Sources and Mirrors Designed and tested current source and current mirror circuits. Analysed output resistance and accuracy of mirrored current across operating conditions.
Lab 3 — Differential Amplifier Measured differential amplifier transfer characteristics, including differential gain, common-mode gain, and CMRR. Compared measured results to theoretical small-signal analysis.

Tools Used

Multisim Lab Bench Instruments

Electronics

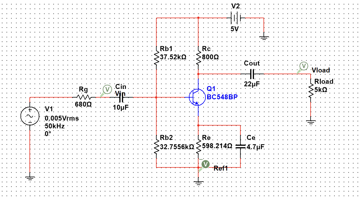
Year 3 — Sem 1 Circuit Theory Multisim

Core electronics theory covering active device operation, amplifier circuits, and frequency response. Lab and assignment work used Multisim for circuit simulation and verification of theoretical calculations.

Topics Covered

  • BJT and MOSFET fundamentals and biasing
  • Small-signal amplifier design and analysis
  • Frequency response: Bode plots, -3dB bandwidth
  • Feedback amplifiers and stability
  • Operational amplifier circuits

Lab & Assignment Work

Labs 2 & 3 — Circuit Simulation Designed and simulated amplifier circuits in Multisim. Verified DC operating points, small-signal gain, and frequency response against hand calculations.
Assignment 2 — Advanced Circuit Design Independent Multisim design project requiring circuit selection, simulation, and written analysis demonstrating understanding of electronic circuit principles.

Tools Used

Multisim

Signals & Systems

Year 2 — Sem 1 Signal Processing MATLAB

Foundational signal processing theory implemented in MATLAB. Covered time-domain and frequency-domain analysis, culminating in spectrogram generation and FFT-based signal characterisation of real audio signals.

Topics Covered

  • Continuous and discrete-time signal representation
  • Fourier series and Fourier transform
  • Discrete Fourier Transform (DFT) and FFT algorithm
  • Convolution and LTI system analysis
  • Frequency response and filter design fundamentals
  • Spectrogram analysis of time-varying signals

Lab Breakdown

Lab 2A — Signal Generation in MATLAB Synthesised signals in MATLAB and analysed their properties in both time and frequency domains. Wrote custom MATLAB scripts for signal processing tasks.
Lab 2B — FFT and Spectrogram Analysis Generated FFT plots and spectrograms for chirp signals at multiple frequency ranges (200–1000 Hz, 440–880 Hz, 550–50 Hz, 2000–500 Hz). Analysed time-frequency content and compared spectrogram representations across parameter variations.
Labs 3 & 4 — Filtering and System Response Applied convolution and filter design in MATLAB. Analysed LTI system impulse and frequency responses.

Tools Used

MATLAB

Circuit Simulation

Year 6 NI Multisim Analogue Circuits

Advanced circuit simulation using NI Multisim. Labs covered amplifier circuit design, DC operating point analysis, AC frequency response, and transient behaviour. An individual assignment required independent circuit analysis with hand calculations verified against simulation.

Topics Covered

  • Multisim schematic entry and simulation workflow
  • DC operating point and bias point analysis
  • AC analysis: frequency response, Bode plots
  • Transient simulation and time-domain waveforms
  • Common-gate amplifier configuration and analysis
  • Hand calculation verification against simulation results

Lab Breakdown

Lab 2 — Amplifier Circuit Simulation Designed and simulated amplifier circuits (Figures 1–3) in Multisim. Explored common-gate and related configurations. Compared simulation output to expected analytical results.
Lab 3 — Advanced Circuit Analysis Extended simulation work to more complex circuits. Generated AC frequency response curves and transient waveforms. Documented results against theoretical predictions.
Individual Assignment Independent assignment requiring hand calculations for two circuit tasks, verified through Multisim simulation. Demonstrated ability to bridge theoretical analysis with practical simulation.

Tools Used

NI Multisim

Communication Engineering

Year 4 — Sem 2 EEET2254 Digital Communications MATLAB

Study of digital modulation and demodulation techniques with implementation in MATLAB. Core focus on Quadrature Phase Shift Keying (QPSK): generating modulated signals, analysing their spectral content, and recovering the original baseband data through I/Q demodulation and filtering.

Topics Covered

  • Analogue and digital modulation theory: AM, FM, PSK, QAM
  • QPSK modulation: I/Q channel mapping and carrier multiplication
  • Spectral analysis of modulated signals (time and frequency domain)
  • Coherent demodulation: I/Q mixing and low-pass filtering
  • Baseband signal recovery and bit error analysis
  • MATLAB signal generation, modulation, and FFT analysis

Lab Work

QPSK Modulation and Demodulation Implemented QPSK modulation in MATLAB: mapped a binary data stream onto I and Q channels, multiplied by quadrature carriers, and summed to produce the modulated waveform. Analysed the result in both time domain and frequency domain using FFT, showing symmetric spectral peaks at ±6000 Hz. Demodulated using coherent I/Q mixing and low-pass filtering to recover the original baseband square-wave signals.

Tools Used

MATLAB FFT Analysis

Embedded Systems

Embedded Systems

Year 6 ARM Cortex-M4 Bare-Metal C

Advanced embedded systems programming on the STM32F439 ARM Cortex-M4 microcontroller. Focused on bare-metal C programming without abstraction layers — directly configuring hardware registers for the RCC clock tree, GPIO, timers, and UART peripheral. Used the Keil MDK toolchain and CMSIS libraries.

Topics Covered

  • ARM Cortex-M4 architecture and instruction set (ISA)
  • Development environment: Keil MDK, J-Link debugger
  • RCC: clock tree configuration, peripheral clock enable
  • GPIO peripheral: mode, output type, speed, pull-up/down registers
  • Timer peripherals: basic, general-purpose, PWM generation
  • UART communication: configuration, TX/RX, interrupt-driven I/O
  • CMSIS library usage for register access
  • Bare-metal C project structure: startup, linker scripts, build configuration

Lab Breakdown

Lab 1 — GPIO and RCC Configuration Configured the STM32F439's RCC peripheral clock tree and GPIO pins for digital I/O. Wrote bare-metal C to toggle LEDs and read input states by directly writing hardware registers.
Lab 2 — Timers and Interrupts Configured hardware timer peripherals for periodic interrupt generation. Implemented interrupt service routines (ISRs) in C. Extended to PWM output generation using timer compare channels.
Lab 3 — UART Communication Implemented UART serial communication on the STM32F439. Configured baud rate via RCC and USART registers. Developed both polling and interrupt-driven transmit/receive routines in bare-metal C.

Tools Used

Keil MDK STM32F439 ARM Cortex-M4 CMSIS J-Link Debugger C

Engineering Design

PCB Design & Simulation

Engineering Design 2 Year 3 — Sem 2 Altium Designer

A structured PCB design project completed in Altium Designer, covering the full workflow from component selection and datasheets through schematic capture, simulation, PCB layout, and fabrication output generation. The project produced a regulated power supply design using the LM3524 PWM controller IC. Altium was accessed remotely via RMIT's Citrix virtual desktop environment.

Topics Covered

  • Component research and datasheet interpretation (LM3524, IRF9540N, 1N4007, UF4004, inductors)
  • Schematic capture in Altium Designer
  • Pre-layout circuit simulation for design verification
  • PCB layout: component placement, routing, design rules
  • Gerber and BOM output generation for fabrication
  • Design-for-manufacture considerations
  • Structured milestone-based design process

Design Milestones

Milestone 1 — Component Selection Researched and selected components. Gathered datasheets for LM3524 PWM controller, IRF9540N power MOSFET, 1N4007 and UF4004 diodes, inductors, and heatsink. Confirmed electrical specifications met design requirements.
Milestone 2 — Simulation and Schematic Ran transient analysis simulations in Altium's built-in simulator to verify capacitor voltage, capacitor current, and resistor voltage waveforms. Captured and analysed transient rise/fall times and steady-state performance. Completed full schematic capture.
Milestone 3 — PCB Layout and Outputs Completed PCB layout in Altium, managing component placement and power trace routing. Generated fabrication outputs (Gerbers, drill files, BOM). Due to course time constraints, physical testing used a pre-fabricated RMIT reference board (EEET2257) rather than a custom-fabricated PCB.

Tools Used

Altium Designer PSIM Citrix Remote Desktop

Hybrid Power System Design

Engineering Design 3 Year 4 — Sem 2 Systems Design AI Integration Group Project

A capstone-style group design project (Team 14) requiring the design and simulation of a hybrid power generation system integrating a generator, battery storage, and an AI-based load forecasting module. The project covered system architecture, subsystem design, simulation modelling, and a formal pitch presentation.

Project Scope

  • Hybrid power system: generator + battery with intelligent mode switching
  • Power Source Control subsystem: manages generator output and battery charge state
  • Dynamic Load subsystem: models realistic variable load profiles
  • Mode Controller: determines operating mode (generator, battery, hybrid) based on SoC and demand
  • Fuel consumption and battery State-of-Charge (SoC) modelling

AI / Neural Network Integration

  • Neural network trained on historical load data profiles for predictive load scheduling
  • Load Forecasting Module integrated into system simulation
  • Compared pre- and post-AI integration simulation results for power output and fuel consumption

Deliverables

Final Report Full system design documentation: design justification, technical specifications, subsystem interconnections, assembly/manufacturing considerations, cost estimates, proof-of-concept simulation results, and UI dashboard design.
Pitch Presentation + Video Team pitch covering design rationale, key engineering decisions, and simulation outcomes. Scripted and delivered to a panel.

Tools Used

MATLAB / Simulink Neural Network Toolbox Technical Report Writing

High Voltage Engineering

High Voltage Engineering

Year 6 HV Systems Protection

Study of high voltage systems, electrical insulation, and power system protection. Covered the theory behind HV generation, dielectric breakdown, and the protection relays and circuit breakers used in industrial and grid-scale electrical plant.

Topics Covered

  • Generation of high voltages: transformer-based and multiplier circuits
  • Electrical insulation theory and dielectric breakdown mechanisms
  • Electrostatic field analysis
  • Overcurrent protection: relay coordination, time-current curves
  • Differential protection schemes for transformers and machines
  • Circuit breaker operation and interrupting capacity
  • Protection system design and data analysis

Lab Work

Lab 1 — Protection System Data Analysis Collected and analysed protection relay data. Evaluated overcurrent relay time-current curves and verified coordination between upstream and downstream protection devices for a sample network.

Tools Used

Protection Relay Analysis Excel Data Processing